close
原先問題:只用迴圈以及邏輯閘的方法做出閃爍燈
你的問題沒有說清楚使用的硬體是哪種型號,加入DAQ要用在哪邊?
假設你的用途是使用外部硬體來全面控制輸入和輸出
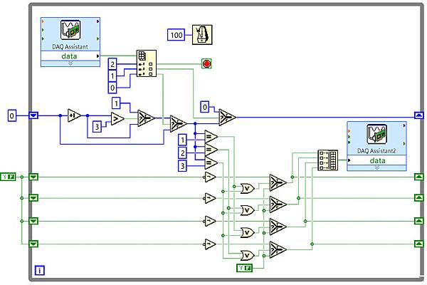
以我手邊現有零件,先假設使用的硬體是NI的USB-6501,硬體的按鈕和LED燈如何接線請自己研究

使用USB-6501輸入通道P0的P0.0接點取代程式中的OK按鈕、P0.1接點取代程式中的歸0按鈕、P0.2接點取代程式中的STOP按鈕
使用USB-6501輸出通道P2的P2.0到P2.3接點取代程式中的布林元件Boolean1到Boolean4
程式如下:架構不變,只有輸/出入的地方改成DAQ控制

全站熱搜
留言列表
