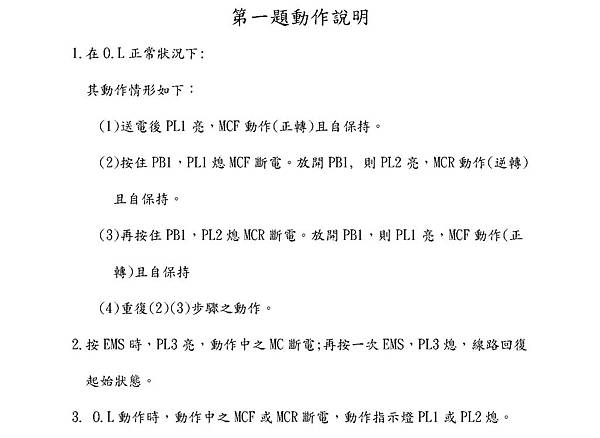
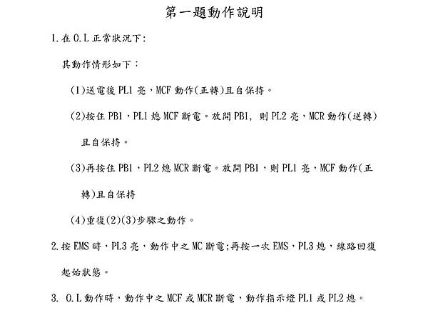
根據你的問題在網路上找到相關的工配圖及動作說明,第一題"單相感應電動機正反轉控制"
接下來分析這張工配圖如下
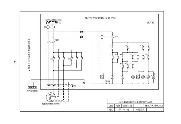
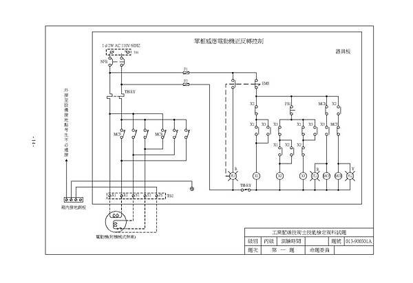
圖中需要改寫成PLC程式的是綠色虛線圍起來的控制線路,直接控制馬達的主線路不在改寫的範圍內;一些解說名詞使用電機補習班所教的名詞來表示
控制線路中先要釐清哪些是由外部開關控制的實體輸入,並先編上PLC的輸入接點編號,紅圈圈起的就是實體輸入
X0:對應按鈕開關PB1的b接點。注意一個改寫重點,實體開關若是使用b接點,在PLC程式中要使用a接點,這樣在通電時,實體開關的導通狀態會使PLC程式中的a接點動作。實體開關若是使用a接點,在PLC程式中還是使用a接點
X1:對應殘留開關EMS的b接點。同樣在PLC程式中要使用a接點
X2:對應殘留開關EMS的a接點。在PLC程式中要使用a接點
X3:對應積熱電驛O.L(TH-RY)的b接點。同樣在PLC程式中要使用a接點
因為不知道你學到何種程度,為方便了解改寫的基準,以上將實體輸入做了這樣的處理。實際要實用時,這樣的控制線路大多是只使用EMS的a接點或b接點其中之一,將X1和X2合併只使用一個,可以節省PLC的使用接點;不過若使用EMS的a接點,則在PLC程式中工配圖a接點還是使用a接點,b接點還是使用b接點。若使用EMS的b接點,則在PLC程式中工配圖a接點和b接點要反過來用,a接點改用b接點,b接點改用a接點
其次釐清哪些是無法用PLC內部輔助元件取代的實體輸出,並編上PLC的輸出接點編號,藍圈圈起的就是實體輸出
Y0:對應燈號PL3
Y1:對應燈號PL1和電磁接觸器MCF,這兩個元件在工配圖中原本就是同一線路控制,使用同一輸出接點即可
Y2:對應燈號PL2和電磁接觸器MCR,理由同上
最後控制線路中使用最多的繼電器(X1~X3),因為無關實體輸入和輸出,可以完全使用PLC內部輔助接點取代,所以按順序加上編號(M1~M3)。在PLC程式中工配圖a接點還是使用a接點,b接點還是使用b接點
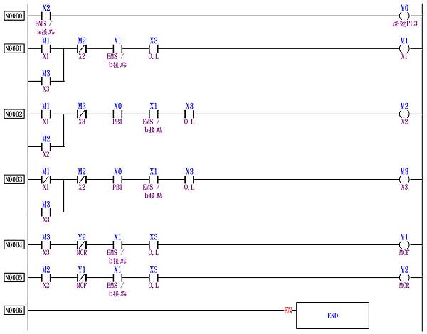
完成的永宏PLC程式如下
這程式已經過PLC實體測試過沒有問題(沒有裝馬達)
不過實際要裝上馬達使用時千萬要記得:正反轉不要太過頻繁,馬達會燒掉。我在電機補習班就這樣燒過馬達




